√1000以上 中学 数学 文字 式 203184
FdData 中間期末:中学数学1 年:文字式応用 等式による表現/不等式による表現/関係を表す式の意味/文字式の利用/ FdData 中間期末製品版のご案内 FdData 中間期末ホームページ 掲載のpdf ファイル(サンプル)一覧 ※次のリンクはShiftキーをおしながら左クリックすると,新規ウィンド文字を使った式 (ルール編) – 中学数学初級編 – なぜ未知数(わからない数)にxを使い始めたのか。 これから中学数学を学んでいくうえで、「x、y、z」や「a、b、c」など文字を使って式を立てることが増えていき、教科書やテキストの中でも当たり前のように文字は表記されていきます。中学数学:中2文字式を使った説明⑥宮城県入試問題 こんにちは。相城です。今回は文字式を使った説明の問題で, 宮城県の入試問題を解いてみましょう。 それではどうぞ。 を一の位が0でない2けたの自然数とし, の十の位の数字を, 一の位の数字を とし
中学数学 難しめの文字式の計算 小中高 大学受験 オンライン学習塾 Clue Zemi Note
中学 数学 文字 式
中学 数学 文字 式-文字式とは,文字を使って表した式のこと。 方程式は,文字式でかつ式の中の文字に入れる値によって, 成り立ったり,成り立たなかったりする等式のこと。 例 1個30円のみかんをx個、1個80円のりんごをみかんより3個多く買ったときの代金を式で表す。中学数学:中1文字式① こんにちは。 相城です。 今回は中1の文字式です。 次の数量を文字を使って表しなさい。 (1) と の和の3倍。 (2) 1mで250円のリボン mの代金を求めなさい。 (3) kmをm単位で表しなさい。 (4) 現在 歳の人の15年後の年齢を求めなさい。



中学数学単元別 文字と式 数学 中学校 教材 問題集 102 学林舎 通販 Yahoo ショッピング
中学1年生|数学|無料問題集|文字を使った式の表し方 このページは、 中学1年生で習う「文字を使った式の表し方の問題集」が無料でダウンロードできる ページです。 ・文字を使った式では、乗法(×)や除法(÷)を記号を省いて書きます。 ・文字と数の乗法は、数を文字の前に書きます。 ただし数が1の場合は、1を省いて書きます。 ・違う文字の乗法は(かける)の記号は省略する ② 文字はアルファベット順に並べ替える ③ 数⇒文字の順に書く ④ 1は省略する ⑤ 同じ文字の積は、累乗の形にする ⑥ かっこの式と数との積では、かっこの前に数を書く ⑦ 割り算は分数の形文字を使った式を作るときのルール3つ ① 掛け算は「\(×\)」を省略 する。 例:\(80×x\)は \(80x\) ② 文字と数では、数のほうを先 に書く。 例:\(x80\) ではなく、\(80x\) ③ 割り算は、分数 を使って表す。 例:\(80÷x\)ではなく、\(\frac{80}{x}\)
文字式のその他のルール 文字を用いた式、文字式には表記のルールがあります。 どんどん具体例を見て習得しましょう!! 以下では、単位についての考察はしません。 ルール3 1と文字との積では1を省略する \(a×(1)×b=ab\)文字式 中1数学平均を文字式で表す問題を解説! kaztastudy文字式の総合問題中学1年生 数学問題と解説~1~ 今回は中学1年生の文字式の問題と解説です。 文字式の基本となる部分ですので、受験対策としても見直しておくといいですよ! この記事は中学1年生向けです。 文字式が苦手な中学2~3年生にもおススメします。 Contents 1 文字式の総合問題 ~1~ 2
中学数学文字と式 a+b-5は文字が2つなのになぜ1次式なのか? 文字と式 a+b-5は文字が2つなのになぜ1次式なのか? 2 x ,2 x 7,ab5のように1次の項だけ,または1次の項と数の項だけの式を1次式という,と書いてありますが,ab5は文字が2つなのになぜ1次式なのですか。中学 数学 文字 式 問題 中学1年生 数学 文字と式文字を使った式 問題プリント 無料ダウンロード印刷 ツイート 文字を使って数量の関係や法則などを式に表したり文字の式の意味を読み取ったり計算する練習をくり返しできる問題プリントです 小学算数で聞かれるような本質的なことが中学みなさまに楽しい文字式ライフがおとずれますように。 1.なぜ文字式が最初の関門なのか 今の中学1年生の数学の教科書はだいたいこんな内容です。実際には章のタイトルは教科書によってまちまちです。 1章 正の数・負の数 2章 文字の式(文字式)



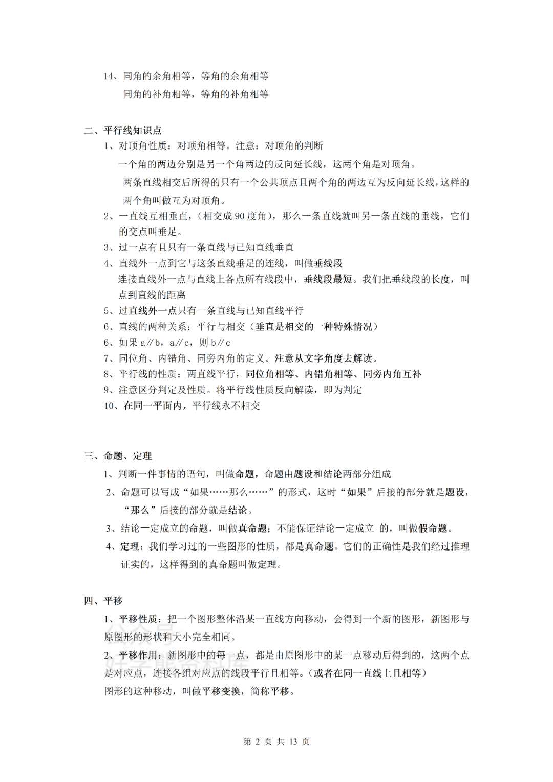
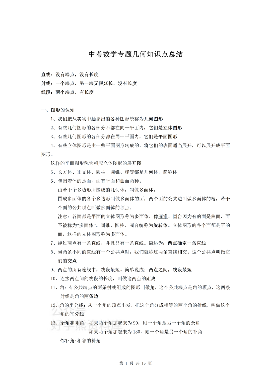
中考数学 人教版初中数学几何专题知识点总结 高清可下载 康美运势网



21版初中必刷题九年级下册数学人教版初三
中学1年生 中学校数学 中学校数学では定数の文字式は円周率が主で、ほかに扱うことはあまりありません。ただ、高校以降になると数学以外に物理や化学などあらゆる科目で使われます。 文字式のルールのまとめ 最後に文字式のルールを改めてまとめると以下の通り。 掛け算の記号「×中学1年生の数学 練習問題プリントです。 無料ダウンロード・印刷してご利用頂けます。 家庭学習用の練習プリントとして、またテスト前の確認などにもご利用ください。 正負の数 文字と式文字式のきまり 文字式の表し方の練習問題プリントです。 文字式のきまり 文字式の決まりを確認しましょう。 積の表し方 記号×をはぶく 例) 文字と数字の積は数字を先に書く 例) 同じ文字の積は累乗の指数を使って表す。例) 1や1



Akiya Su No Twitter 中学数学 文字式の利用 文字を使ってさまざまな数字を表す 多くなったので 文字式を利用した説明は明日 少し見にくいね 中学数学 文字と式 文字式の利用 整数



中学 数学 実力テスト 過去問 文字式の利用 三角形の合同 問題と解答 あかぎのすその
中1数学 正負の数,文字と式,1次方程式,比例・反比例,平面図形,空間図形,資料の活用 中2数学 式の計算,連立方程式,1次関数,図形の性質,確率 中3数学 式の計算,平方根,2次方程式,2次関数,相似な図形,円周角,三平方の定理,標本調査 中学百マス 純正100マス、ランダム100ます,百マス・ビンゴ,カウントダウン100マス、もぐらたたき、神経衰弱,百ます検定 プリント問題文字式の計算(乗法) 中学学習サイト 中学学習サイトは英語・数学・国語・理科・社会、中学5教科の無料練習問題を掲載しています。 練習問題は印刷してプリントとして使えるものから、pcやスマホから直接できるものまであり、普段の予習復習や定期テスト対策、受験勉強まで中学生の学習・分数の文字式の計算をしてみよう。 スポンサーリンク // // 中学や高校の数学の計算問題 数学の専門家が中学や高校の数学の計算問題を紹介!数学が苦手な方や効率良く復習したい方は見ていってください。解説がほしい問題があれば、お気軽にコメントください。 分数の文字式



初中数学 代数知识点 归纳 数与式 方程与函数 一文总结 初中



Akiya Su No Twitter 中学数学 文字式の利用 文字を使ってさまざまな数字を表す 多くなったので 文字式を利用した説明は明日 少し見にくいね 中学数学 文字と式 文字式の利用 整数
文字式定義文字式:文字を使って表した式積の表し方 文字式では,乗法の記号 $\times$ をはぶく。 数と文字の積では,数を文字の前に書く。 同じ文字の積は,累乗の指数を使って表す。例)$5 \times a=5a$$(xy) \tそれを文字式で表しましょう‥というだけです。 四角柱や円柱などの柱シリーズは底面積×高さの式を数字の代わりに文字式でつくる。 三角錘 (さんかくすい)や円錐 (えんすい)は底面積×高さ×1/3、球の表面積は半径×半径×π×4、球の体積は半径×半径×半径×π×4/3で文字式をつくります。 ちなみに円周は直径×πです。 ※π‥がうまく表示さ基礎を解説中学1年数学《文字と式》「26.文字と式のまとめ問題」 中学1年数学 26.文字と式のまとめ問題 1.次の式を,文字式の表し方にしたがって表しましょう. ⑴ b×(-2)×a ⑵ a×3-b÷3 ⑶ a×b×a×b 2.次の数量を表す式を書きましょう. ⑴ 周の長さがa ㎝の正方形の1辺の長さ ⑵ a



数学 中2 9 文字式の利用 基本編 Youtube



Akiya Su No Twitter 中学数学 文字式の利用 文字を使ってさまざまな数字を表す 多くなったので 文字式を利用した説明は明日 少し見にくいね 中学数学 文字と式 文字式の利用 整数



八年级数学思维导图第14章整式的乘法与因式分解的思维导图 Math实验室



中2数学 文字式の利用の問題の解き方がわかる3ステップ Qikeru 学びを楽しくわかりやすく



中学数学単元別 文字と式 数学 中学校 教材 問題集 102 学林舎 通販 Yahoo ショッピング



高中数学公式大全 中学数学好教师 高中



中1 数学 中1 11 文字を使うときのルール Youtube



文字 式 の 表し 方 Article



中学数学単元別 文字と式 数学 中学校 教材 問題集 102 学林舎 通販 Yahoo ショッピング



数学 中2 10 文字式の利用 問題編 Youtube



中学数学 文字と式 でつまずく原因と解決法 規則性の問題



中1数学 発展 応用問題プリント 文字と式11 等式 123



21年江西省初中数学教师招聘考试真题 易公教育



中2 中2数学 式による説明のポイント 中学生 数学のノート Clear



高中一年级数学高难度试题 Doc 沃文网wodocx Com



楽天ブックス Step演習中学数学1完成ノート 算数の復習 正の数と負の数 文字と式 本



中1数学 文字式とは何か そして表し方のルールは5つです ひっそりと物理や数学を解説する



無料 中1数学 発展問題 解答プリント 文字と式6 式の計算2



無料 中2数学 基本解説 問題プリント 5 式の計算5 文字式の利用



中一数学文字式 中一数学文字式難問 Ngocanemjos



中1数学 文字式の計算のポイント練習問題 Atstudier



忙しい人のための中学数学 文字式 ルール編 桜花 現役バイト塾講師 Note



中学数学1年 2章 文字の式 2 文字式の計算 7時間 Ppt Download



初中数学 文字叙述题代入消元法求解 给你10秒钟时间够吗 哔哩哔哩 つロ干杯 Bilibili



Pdf 数形结合思想在初中数学教学中的应用



七年级初中数学知识点总结 精华 知乎



75 中学数学1 年 最高のぬりえ



中1数学 発展 応用問題プリント 文字式の式の値 116



Uzivatel Akiya Su Na Twitteru 数学 文字と式 等式変形 文字式の逆数がわからない人が多い印象 一次関数で必要な知識なので是非身につけてください 中学数学 文字と式 等式変形 数学



初中数学 八年级数学 四边形模块 平行四边形的思维导图 平行四边形章节知识结构图 Math实验室



初中数学知识点思维导图 考点归纳解析 三好网



中1数学 文字式の計算のポイントと練習問題 Pikuu



中1 数学 中1 19 文字式の加法 減法 Youtube



Excelでつくる算数 数学プリント 84 中学校1年生 Nakano Hiroyuki Note



古印度有什么数学成就 知乎



無料 中1数学 発展問題 問題プリント 文字と式8 式の計算4



初中数学中考试题 中学数学中考真题 初中数学中考复习资料 亿优精品 优优精品365 优中选优 你的资源库 精品资源分享库 Yyjp365 Com



中学数学2年 文字式の利用 商と余り 受験の月



中2 中2数学 文字式の利用 中学生 数学のノート Clear



xx xx无锡市崇安区大桥中学九年级上册期中数学试题 文库吧



中学数学単元別 文字と式 数学 中学校 教材 問題集 102 学林舎 通販 Yahoo ショッピング



文字式の文章題 現役塾講師のわかりやすい中学数学の解き方



版文字作业本 初中数学八年级下册人教版 莲山文库



中2 中2数学 文字式の利用 中学生 数学のノート Clear



中考数学 人教版初中数学几何专题知识点总结 高清可下载 康美运势网



Akiya Su 中学数学 文字式の利用 標準レベルでは問題文のバリエーションは少ないので ワークなどでやりこむと良いでしょう 中学数学 文字と式 文字式の利用 整数



中一数学文字式 中一数学文字式難問 Ngocanemjos



Akiya Su 中学数学 文字式の利用 標準レベルでは問題文のバリエーションは少ないので ワークなどでやりこむと良いでしょう 中学数学 文字と式 文字式の利用 整数



かずお式中学数学ノート2 中1 文字と式 高橋一雄 吉田守利 本 通販 Amazon



中学数学1年 数量の表し方 代金 整数 速さ 時間 道のり 割合 図形と公式 受験の月



英文数学题文字周记800记叙高中 高中课题目



無料 中2数学 基本問題 問題プリント 5 式の計算5 文字式の利用



中学数学到達度テスト集中1前期 正負の数 文字と式 1次方程式 不等式 Gakurin1144 学林舎 通販 Yahoo ショッピング



中学数学2年 文字式の利用 3 4 9の倍数条件 受験の月



中2 中2数学 文字式の利用 中学生 数学のノート Clear



初中数学小论文300字土木工程专业毕业 论文发表网



中学 数学 自由自在 基礎から難関校受験まで Amazon Com Books



中1数学 標準問題プリント 文字と式10 等式 122



中学数学単元別 文字と式 数学 中学校 教材 問題集 102 学林舎 通販 Yahoo ショッピング



中学数学 難しめの文字式の計算 小中高 大学受験 オンライン学習塾 Clue Zemi Note



这道初中数学题大概得算中共暴政了 新 品葱



数学 中2 12 文字式の利用 カレンダー編 Youtube



中1数学 数量を文字式 等式で表す問題のポイント Examee



中2 中2数学 文字式の利用 中学生 数学のノート Clear



分享初中数学的学习方式 知乎



教科書準拠 Step演習 中学数学2 チャート式の数研出版



中学 数学 実力テスト 過去問 文字式の利用 合同の証明 問題と解答 あかぎのすその



人教版19 学年初中数学七年级 上 第3章一元一次方程 单元测试卷解析版 莲山文库



中学1年数学 一次式の文字の項と数字の項の記述の順番を徹底調査 Sprouts Diary In Nz



中1 数学 中1 12 文字式を作ろう お金編 Youtube



最高かつ最も包括的な中1 数学文字式 最高のぬりえ



最新初中数学重要知识点总结 全 教学内容 Pdf 三九文库网



初中数学学霸笔记 四边形



文字と式 X Moji Infotiket Com



孩子觉得初中代数 几何难 扔给他这些 立竿见影 简书



最新初中数学重要知识点总结 全 教学内容 Pdf 三九文库网



文字式による説明4 中学数学 講義 Youtube



自分でつくれるまとめノート中1数学 中学1年生用 Amazon Com Books



文字式の文章題の解き方 割合 1 現役塾講師のわかりやすい中学数学の解き方



文字式の文章題の解き方 平均 1 現役塾講師のわかりやすい中学数学の解き方



中学 数学 自由自在 基礎から難関校受験まで Amazon Com Books



Ai 機械学習の数学 文字式を使いこなせば一気にレベルアップ Ai 機械学習の数学入門 1 3 ページ It



初一年级数学如何制定学前测命题内容 初中数学论文 学术堂



初中数学学霸笔记 四边形



中2数学 文字式の利用 後藤塾ブログ



高中数学公式大全 中学数学好教师 高中



Akiya Su 中学数学 文字式の利用 標準レベルでは問題文のバリエーションは少ないので ワークなどでやりこむと良いでしょう 中学数学 文字と式 文字式の利用 整数



为什么美国人学的数学比我们简单 却还能做出超级牛的东西 By Bowen Guo Linkedin



中学校 数学 2年 1章 11 文字式の利用 カレンダー問題ができるようになろう ワカデキな中学校数学



中2 中2 数学 式の計算 文字式のしくみ 中学生 数学のノート Clear
コメント
コメントを投稿